优发国际·随优而动一触即发

优发国际·随优而动一触即发非常重视您的个人隐私,当您访问优发国际·随优而动一触即发的网站时,请同意使用的所有cookie。有关个人数据处理的更多信息可访问《隐私政策》

售前电话:400- 966- 9516 售后电话:0755-86111281

专注中药作用机制,从临床到基础研究,走少有人走的路

分享:

行业资讯
  • 2024-05-16

  • 来源:RWD

  • 浏览量:2388

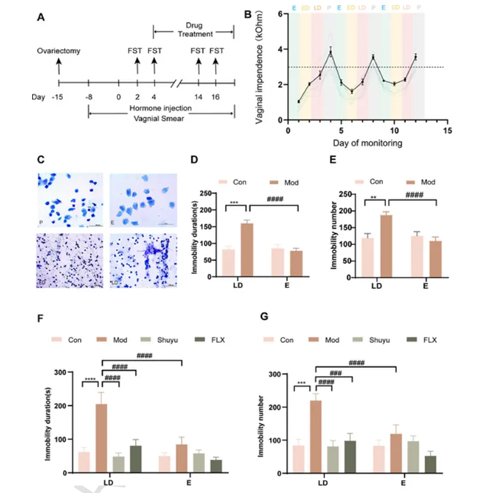
今年3月,山东中医药大学魏盛教授研究团队在Phytomedicine杂志发表了题为“ShuYu capsule alleviates emotional and physical symptoms of premenstrual dysphoric disorder: Impact on ALLO decline and GABA(A) receptor δ subunit in the PAG area”的文章,揭示了舒郁胶囊通过对ALLO下降和PAG区GABA(A)受体δ亚基的影响可缓解经前烦躁症的情绪和躯体症状。

专注中药作用机制,从临床到基础研究,走少有人走的路

探究舒郁胶囊治疗机制,深耕经前烦躁症研究

经前烦躁症是育龄妇女经前综合症的一种严重亚型,DSM-5将其列为抑郁症的五类病型之一。目前经前烦躁症的发病率达到3%-8%,实际的患病率可能远高于这一数值,但大部分人对于这个疾病并没有充分的了解和认识。

对于在月经前期出现一系列情绪及躯体的异常,很多人不会将其认为是一种病症,更不用说考虑经前烦躁症的可能性,这也是刘坤博士做这项课题研究的主要原因。同作为女性,刘博希望通过这项研究,提高经前烦躁症在大众中的认知度,引起普通人对经前烦躁症的重视,及时就医治疗。

另一方面,在这个疾病的治疗中,大部分西药会带来消化系统或者神经系统的副作用,而舒郁胶囊是在中医理论指导下创建的组分中药,对于缓解PMDD的症状具有显著疗效。

刘博的这项研究在证实其疗效的基础上揭示其发挥作用的具体机制,可能为新药开发提供新的思路,希望推动PMDD的治疗,帮助到更多的患者。

课题组先是筛选大鼠PMDD模型来进行舒郁胶囊的给药干预,发现其可以缓解动情周期依赖性的抑郁样行为和躯体症状。在使用体内微透析排除5-HT系统参与后,得出舒郁胶囊可以通过延缓ALLO的迅速下降缓解PMDD大鼠模型的相关症状的结论。由于ALLO是GABAAR的正向变构调节剂,课题组又探究了舒郁胶囊与PAG区的GABAAR的关系,进而发现了三者的相关性。

专注中药作用机制,从临床到基础研究,走少有人走的路

这项研究揭示了舒郁胶囊对PMDD的可能作用机制,传统中药舒郁胶囊具有潜在的优于氟西汀的临床PMDD治疗潜力。

攻克重重困难,终获实验成功

整个研究听上去非常顺利,但刘博也坦言研究过程中几度受阻。“困难是一定有的,但研究总要做下去。”刘博笑着说,“优发国际·随优而动一触即发实验中有一部分需要在大鼠清醒状态下进行取血,但又得尽量不影响它的状态,这是个很大的难题。如果使用以往的取血方式,比如眼眶取血,对大鼠伤害较大,也很难在老鼠清醒状态下进行固定。”

针对这一问题,课题组反复查找文献和资料,经过多番尝试,最后采用了颌下静脉取血的方式成功实现了在大鼠清醒状态下取血,速度快,对大鼠的伤害也相对较小。

专注中药作用机制,从临床到基础研究,走少有人走的路

除了反复尝试找到匹配的实验方式,刘博也提到实验设备对提升实验效率同样重要。“优发国际·随优而动一触即发在做脑区电极植入、微量注射和微透析等实验中,选了当时业内评价较高的优发国际脑立体定位仪进行操作。它带有数显,可以快捷精准地定位到目标脑区,进行电极的植入、药物的注射以及透析液的采集,帮优发国际·随优而动一触即发节省很多了实验时间。”

专注中药作用机制,从临床到基础研究,走少有人走的路

除此之外,优发国际·随优而动一触即发在实验室中也看到了麻醉机、微量注射泵、脑模具等优发国际的产品。刘博表达了她的肯定,“优发国际的产品质量可靠,保障了优发国际·随优而动一触即发实验的顺利进行。”

专注中药作用机制,从临床到基础研究,走少有人走的路

走少有人走的路,坚定信念,无畏挑战

实际上,刘博在本科期间就已经进入了魏盛老师的课题组,参与中药舒郁胶囊和经前烦躁症的课题。一方面,刘博对魏老师的课题非常感兴趣,而课题组的氛围也是刘博非常看重的。“魏老师会邀请与优发国际·随优而动一触即发研究方向相关的老师为优发国际·随优而动一触即发作学术报告,促进彼此的交流学习,共同进步。”

对于魏老师,刘博的评价很高,“严肃、活泼、责任心。”她脱口而出,“魏老师在学术问题上非常认真、严谨,平时课题组的氛围也很融洽,优发国际·随优而动一触即发团队有着一股积极向上的能量。”

这股能量,优发国际·随优而动一触即发同样在刘博身上看到了。作为一个科研人,她很忙,忙着读文献、忙着查资料、忙着做实验,但她也会在压力大的时候出去走一走、逛一逛,释放压力后又带着满满的能量回到实验室。“隔离衣一穿,仪式感就来了,我就有了一种实验马上就要成功了的感觉,觉得自己又可以了。”刘博笑着说。

专注中药作用机制,从临床到基础研究,走少有人走的路

作为中西医临床专业的学生,刘博身边大部分同学在考研时都选择了专硕,到临床上继续学习。而她大五在医院实习了一段时间后,觉得自己不适合临床,加上之前在实验室的经历,她更倾向于进入实验室做基础研究,于是就选了一条和大部分同学都不一样的路。

毕业的时候,刘博被评选为山东省本科优秀毕业生,至今也以第一作者的身份发表了多篇核心论文。

这条少有人走的路,走对了吗?答案或许是:但行前路,无问西东。

“实验遇到问题的时候,我经常怀疑自己,到底适不适合这条路。”刘博顿了一下,接着说,“但自我怀疑之后我还是会继续坚持,改正错误,继续前进。”

至于未来,刘博打算在继续学习之后,进入高校继续做好基础研究,把这条路走下去。

优发国际·随优而动一触即发也祝福刘博在未来漫长的科研道路中,永远无惧挑战,永远满怀激情。

如果您想了解试用刘坤博士实验室同款

优发国际动物与手术造模方案相关设备

点击申请

优发国际·随优而动一触即发将会有专业人员与您联系